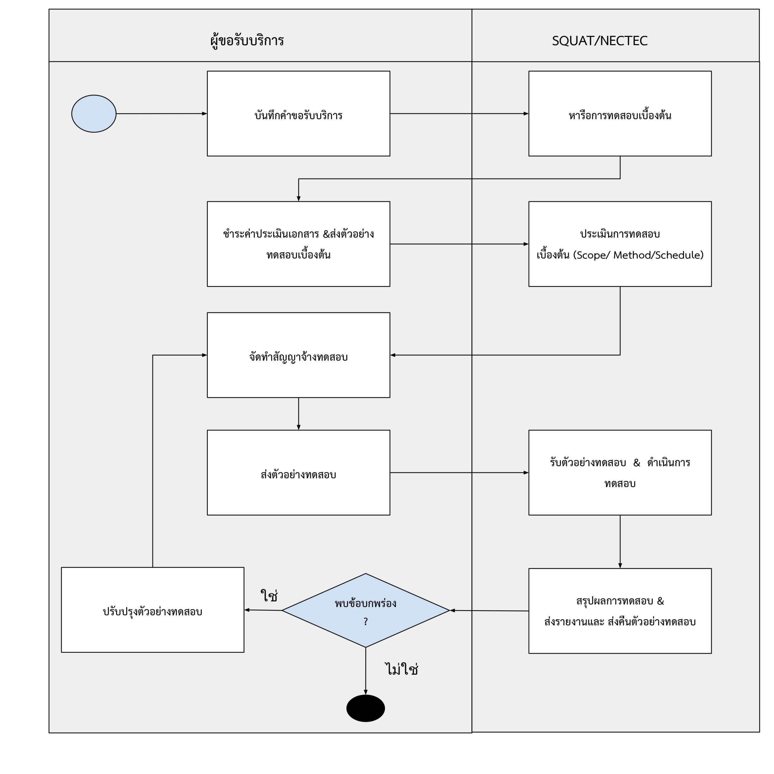
ขั้นตอนการเข้ารับบริการทดสอบซอฟต์แวร์

    1. บันทึกใบคำขอรับบริการที่     SQUAT- Service Request
    2. เมื่อเจ้าหน้าที่ได้รับคำขอเรียบร้อยแล้ว จะติดต่อกลับเพื่อสอบถามข้อมูลหรือประสานการจัดซื้อจัดจ้าง
      • กรณีที่เป็นโครงการที่ขอรับการสนับสนุนจาก ITAP จะต้องติดต่อประสานงานกับทาง ITAP ก่อน
      • กรณีทีเป็นการทดสอบเพื่อขอขึ้นทะเบียนบัญชีนวัตกรรม  ลูกค้าจะต้องติดต่อกับบัญชีนวัติกรรม เพื่อพิจารณา/ตรวจสอบเงื่อนไขและคุณลักษณะผลิตภัณฑ์ที่ต้องขึ้นทะเบียนก่อน
    3.  ผู้ขอรับบริการชำระเงินค่าประเมินเอกสาร และส่งตัวอย่างทดสอบเบื้องต้นให้ห้องปฏิบัติการทดสอบ โดยตัวอย่างทดสอบที่ต้องใช้ในการประเมินเอกสาร ประกอบด้วย
      • กรณีที่มีการยื่นขอขี้นบัญชีนวัตกรรมแล้ว  จะต้องมีเอกสารคำขอขึ้นบัญชีนวัติกรรม ที่มีคุณลักษณะของผลิตภัณฑ์
      • คู่่มือผลิตภัณฑ์ ที่มีเนื้อหาครอบคลุมการใช้งานทุกฟังก์ชันที่ต้องการทดสอบ
      • ผลิตภัณฑ์ที่ต้องการทดสอบ  (ถ้าเป็นไปได้)
      • ข้อมูลทาง่ด้านเทคนิคอื่น ๆ
          • กรณีเป็น  Web Application  ระบุคุณสมบัติของเครื่อง Server , OS, Browser
          • กรณีเป็น Mobile Application ระบุ platform ที่ต้องการทดสอบหรือรองรับ,  คุณสมบัติของอุปกรณ์ที่ใช้ในการทดสอบ

        *** หมายเหตุ : การส่งตัวอย่างสามารถนำส่งได้ที่ อาคารเนคเทค อุทยานวิทยาศาสตร์ หรือ กรณีเป็น electric file สามารถส่งทาง email กับเจ้าหน้าที่ที่ประสานงานไว้ได้ โดยต้องระบุหรือยืนยันรายละเอียดของไฟล์ เช่น ชื่อไฟล์ ขนาด จำนวนหน้า และรุ่นให้ครบถ้วน

    4. ห้องปฏิบัติการทดสอบ ประเมินตัวอย่างทดสอบเบื้องต้น เพื่อพิจารณา ขอบเขต วิธีการทดสอบและระยะเวลาการทำงาน เสนอให้ผู้ขอรับบริการ
    5. เมื่อผู้ขอรับบริการต้องการทดสอบผลิตภัณฑ์  ประสานฝ่าย MIIT ของเนคเทคเพื่อขอรับใบเสนอราคา  เมื่อลงนามในสัญญาทั้งสองฝ่ายแล้ว เริ่มทำการทดสอบจริง
    6.  ผู้ขอรับบริการจัดส่งตัวอย่างทดสอบสำหรับใช้ในการทดสอบจริง โดยจะต้องประกอบด้วย
      • ผลิตภัณฑ์ที่ต้องการทดสอบ
        • กรณีเป็น  Web Application จะต้องส่่งตัวติดตั้ง Software , Database  หรือนำส่ง Server ที่มีการติดตั้งมาให้ทั้งชุด
        • กรณีเป็น Software ที่่ติดตั้งอยู่บน Hardware  เช่น  Kios ,  หุ่นยนต์  บางกรณีอาจจำเป็นต้องส่งตัวอย่างมาเพื่อทดสอบ 2 ชุด  เพื่อใช้ในการ Reproduce กรณีพบข้อบกพร่อง
        • คู่มือการใช้งานระบบ
    7. เมื่อห้องปฏิบัติการทดสอบได้รับตัวอย่างทดสอบแล้วจะดำเนินการทดสอบตามขั้นตอนและวิธีการที่ตกลงกันไว้
    8. ห้องปฏิบัติการทดสอบ สรุปผลการทดสอบและนัดหมายการนำส่งรายงานผลการทดสอบ และส่งคืนตัวอย่างให้กับผู้ขอรับบริการ
    9. หากผลการทดสอบมีข้อบกพร่อง ผู้ขอใช้บริการทำการปรับปรุงตัวอย่างทดสอบ และทำการจัดจ้างทดสอบรอบใหม่

*** ปกติเนคเทคจะเสนอราคาสำหรับการทดสอบ 3 รอบ ซึ่งผู้ใช้บริการทดสอบจะต้องจัดจ้างทดสอบครั้งละ  1 รอบ โดยแต่ละรอบห้องปฏิบัติการทดสอบจะทำการทดสอบใหม่ทั้งหมด )